Задать свой вопрос   *более 50 000 пользователей получили ответ на «Решим всё»

Задание 12 (мин, макс)

О категории

Минимум и максимум функции, а также максимальное и минимальное значение.

Теория (1)

Теория к заданию 12 ЕГЭ по Математике ''Наибольшее и наименьшее значение функций''

...

Практика (79)

Найдите точку минимума функции [m] y = (4 - 5x) \cos x + 5 \sin x + 17 [/m],
принадлежащую промежутку [m] \left(0; \frac{\pi}{2}\right) [/m].

Найдите наименьшее значение функции y = (x^2 + 441)/x на отрезке [2; 32].

Найдите наибольшее значение функции y = log(0,5)(3/(x-2)) на отрезке [6; 14].

Найдите наименьшее значение функции у = - 17х + 17 tg x + 8 - на отрезке [-π/4;0].

Найдите наименьшее значение функции у =-3e^(2x)+12e^x-7 на отрезке [0, 1].

Наибольшее значение функции [m] y = 4x - 4tgx + π - 9 [/m] на отрезке [m] -\frac{π}{4}; \frac{π}{4} [/m] равно ...

Найдите наибольшее значение функции y = (x + 6)^2(x - 4) + 3 на отрезке [-11; -1].

Найдите наибольшее значение функции y = 85x - 83 sin x + 55 на отрезке [-π/2; 0]

Найдите точку максимума функции y = (7 + x)e^(7 - x)

Найдите точку минимума функции y = (x - 8) / (x^2 + 225).

Найдите точку максимума функции y = -8√x + 12 ln(x - 4) - 11.

Найдите точку максимума функции y = (5x^2 - 3x - 3)e^(x + 5)

Найдите точку минимума функции y = sqrt(x^2- 12x + 40).

Найдите точку максимума функции y = x^2 - 11x - 17 + 15ln x.

Найдите наибольшее значение функции y = 18cosx + 9sqrt(3)x - 3sqrt(3)π + 16 на отрезке [0; π/2].

Найдите наибольшее значение функции [m] y = x^5 + 15x^3 - 50x [/m] на отрезке [m][-5; 0][/m].

Найдите наибольшее целое значение функции y = 3,5sqrt(4cos2x + 6sin²x + 5)

Найдите наибольшее значение функции y = sqrt(35 + 2x - x^2).

Найдите точку максимума функции y = sqrt(-61 - 16x - x^2).

Найдите наименьшее значение функции y = 3x^2 - 2x^3 +1 на отрезке [-4; 0].

Найдите точку максимума функции y =-x/(x^2 + 144) .

Найди наименьшее значение функции y = (x^2 + 36)/x на отрезке [2; 20] .

Найдите точку максимума функции

y = -3x^3 + 63x^2 - 405x + 8

Найдите точку минимума функции

y = x^2/2 - 14x^(3/2)/3 + 12x + 5

Найдите наибольшее и наименьшее значение функции

f(x) = −x^3 + 6x^2 + 1 на промежутке [2; 5]

Найдите точку минимума функции y = -ln(x - 13) + 9x - 8

Найдите наибольшее и наименьшее значение функции f(x) = -x^3 + 12x + 4 на промежутке [-3; 0]

Найдите наименьшее значение функции y=(x^2+25)/x на отрезке [-10;1]

Найдите наибольшее значение функции y=(x+5)^2(x-1)+7 на отрезке [-17; -2]

Найдите наибольшее значение функции y = 6+(x-7)^2e^(x-5) на отрезке [4; 6]

Найдите наименьшее значение функции y = 4-(x-4)^2e^(x-2) на отрезке [1; 3]

Найдите наибольшее значение функции y = 3ln(x+2)-3x+10 на отрезке [–1,5; 0]

Найдите наименьшее значение функции y = 5x-ln(x+5)^5 на отрезке [-4,5; 1]

Найдите наибольшее значение функции y=(21-x)e^(x-20) на отрезке [19;21]

Найти наименьшее значение функции y=4^x-3*2^(x+1) + 12

Как найти наибольшее значение функции y=28*7^(x-1)-49^x-14

Найти наименьшее значение функции y=4^x-64^x на отрезке [1/2; 2]

Найти наибольшее значение функции y=-2x+ln(x+5)^2 на отрезке [-4,5; 0]

Найдите наименьшее значение функции y = (x + 6)^2(x + 3) + 11 на отрезке [-5; 5]

Найдите наибольшее значение функции y=11+24x-2x*sqrt(x) на отрезке [63,65]

Найдите наименьшее значение функции y=xsqrt(x)-9x+23 на отрезке [1;49]

Найдите наибольшее значение функции y=ln(4-2x)+2x-7 на отрезке [0; 1,7]

Найдите наименьшее значение функции y=xsqrt(x)-6x+1 на отрезке [2; 25]

Найдите наименьшее значение функции y = e^(2x)-8e^x+1 на отрезке [0;2]

Найдите точку максимума функции y=sqrt(-92+20x-x^2)

Найдите наибольшее значение функции y=40/(2^x+3^x) на промежутке [1; 7] (л12)

Найти наименьшее значение y=e^(2x)-4e^(x)+4 на отрезке [-1;2]

Найдите наименьшее значение функции y = sqrt(x^2-12x+37)-3

Найдите наибольшее значение функции y=x^2-8x+6lnx+19 на отрезке [15/17; 19/17]

Найдите наибольшее значение функции y=sqrt(240-8x-x^2) на отрезке [-18; 10]

Найдите точку минимума функции y=(6-4x)cosx+4sinx+12 принадлежащую промежутку (0; Pi/2)

Найдите наибольшее значение функции y=ln(x+5)^5 -5x на отрезке [-4.5; 0].

Найдите точку минимума функции y=x^(3/2)-15x+16

Найдите наименьшее значение функции у=4+9х-х² на отрезке |-5;-2|
Пожалуйста помогите.

Найдите точку минимума y=0,5x^2-8x+12lnx+10

найдите наибольшее значение функции f(x)= sqrt(x)*(6- sqrt(x))-36 на отрезке [1;25]

Найдите наибольшее и наименьшее значение функции на
отрезке.
y = x^(5) − 2x^(3)+ x, [−2, 3]

Найдите наибольшее значение функции y=2,7*e^(3x^2-x^3-4) на отрезке [1;3] (Л12)

Найдите наибольшее и наименьшее значение функции [block]y=(x^2+4)/(x)[/block] на отрезке [1; 3]

Найти наименьшее значение функции y=4cosx+13x+9 на отрезке [0; Pi/2]

Найдите точку минимума функции y=x^3-12x+19

Найдите точку максимума функции y=x^3-48x+19

Найдите наименьшее значение функции y= sqrt(x^2-6x+73)

Найдите наибольшее значение функции y=x^2+4/x на отрезке [-14;-1]

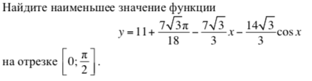
Найдите наименьшее значение функции

y = 11+7sqrt(3)Pi/18-7sqrt(3)x/3-14sqrt(3)cosx/3

на отрезке [0; Pi/2]

Найдите наибольшее значение функции у = (x-8)^2(x-9)+1 на отрезке [-4; 8,5]. [v1-12]

Найдите наибольшее значение функции y=(x+6)^2(x-10)+8 на отрезке [-14; -3]. [v2-12]

найдите наименьшее значение функции y=2x^2-6x-2

Найдите наибольшее значение функции y=18cosx+9sqrt(3)x-3sqrt(3)Pi+16 на отрезке [0; Pi/2]

Найдите точку максимума функции y=(x–5)/(x^2+144)

Найдите наибольшее значение функции y=ln(4-2x)+2x-7 на отрезке [0;1,7]

Найдите точку максимума функции: f(x)=(5/3)*x^6+0,4*x^5-(35/3)*x^3-3.5x^2+105, принадлежащую промежутку [-1;1].

Найдите наибольшее значение функции f(x) = x^3-5x^2+7x-5 на отрезке [-1; 2]

Найти точку минимума функции y = 2x-ln(x-6)+1

Найдите наибольшее значение функции у = 12x-8sinx+6 на отрезке [-Pi/2;0]

Найти точку минимума функции y=2x-ln(x-6)+1

Найдите наибольшее значение функции y=13x+6sinx-9 на отрезке [-Pi/2; 0]

Найдите точку минимума функции y=6x+e^(-6x)

Найдите точку максимума функции y=(lnx+1)/x