Задать свой вопрос
*более 50 000 пользователей получили ответ на «Решим всё»
Задача 33660
Найдите наибольшее значение функции...
Условие
vk295929291
2019-02-17 17:38:30
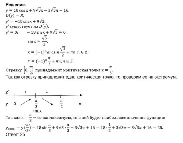
Найдите наибольшее значение функции y=18cosx+9sqrt(3)x-3sqrt(3)Pi+16 на отрезке [0; Pi/2]
математика 10-11 класс
4320
Решение
Ответ:
25
Решение
u821511235
2019-02-17 18:07:08
★
Написать комментарий
Категория
ЕГЭ по Математике (проф.)
Задание 12 (мин, макс)
Меню
Решим всё
Найти задачу
Категории
Статьи
Тесты
Архив задач
Присоединяйся в ВК