Задать свой вопрос   *более 50 000 пользователей получили ответ на «Решим всё»

Задача 29519 Найдите наименьшее значение функции y=...

Условие

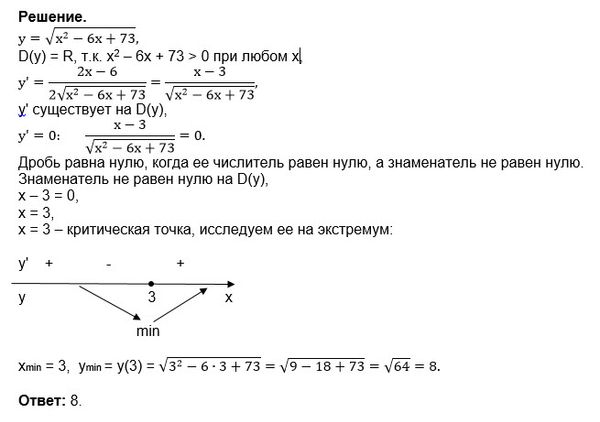
Найдите наименьшее значение функции y= sqrt(x^2-6x+73)

математика 10-11 класс 10840

Все решения

Функция принимает наименьшее значение в том случае, если наименьшее значение принимает подкоренное выражение.

Подкоренное выражение - квадратный трехчлен:
x^2-6x+73.

Выделим полный квадрат:
x^2-6x+73=x^2-6x+9+64=(x-3)^2+64 > 0 при любом х

При х=3
(x-3)^2+64=64 - наименьшее значение квадратного трехчлена

sqrt(64)=8 - наименьшее значение данной функции

О т в е т. 8 при х=3

Написать комментарий

Категория

Меню

Присоединяйся в ВК