Задать свой вопрос
*более 50 000 пользователей получили ответ на «Решим всё»
Задача 29671
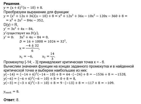
Найдите наибольшее значение функции...
Условие
slava191
2018-09-18 00:35:38
Найдите наибольшее значение функции y=(x+6)^2(x-10)+8 на отрезке [-14; -3]. [v2-12]
математика 10-11 класс
53784
Решение
u821511235
2018-09-18 07:10:36
★
Написать комментарий
Категория
ЕГЭ по Математике (проф.)
Задание 12 (мин, макс)
Меню
Решим всё
Найти задачу
Категории
Статьи
Тесты
Архив задач
Присоединяйся в ВК