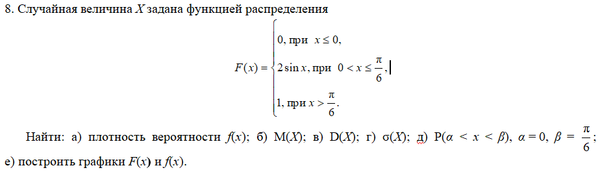
Найти:
1) математическое ожидание М(Х);
2) дисперсию D(X);
3) среднее квадратическое отклонение
(х)
;
4) построить многоугольник распределение
Х 25 27 30 32
P 0,2 0,4 0,3 0,1
p(x) = { 0 при x ≤ 1, a/x^3 при x > 1 }
Найти, округляя все ответы до сотых: 1. Коэффициент а 2 Р Вероятность попадания случайной величины Х] в интервал (2]3)| 0,19 З. Вероятность того, что при трех независимых испытаниях случайная величина Х ни разу не попадет в интервал (2, 3) 0,54
F(x) =
{ 0, при x ≤ 0,
{ x^3 / 8, при 0 < x ≤ 2,
{ 1, при x > 2.
1)Составить для числа появление событие A в этих испытаниях соответствующие распределения, найти M(x),D(x),b(x)
1)биноминальное распределение
2)Распределение Пуассона
1) n =3 p=0,85 2)n=100 p=0,01
[m]
\begin{align*}
0, &\; x < 2, \\
f(x) = A(x - 3)^{2}; &\; 2 \le x \le 4, \\
0, &\; x > 4.
\end{align*}
[/m]
Найти A и указать явный вид [m] f(x); M(x); D(x); F(x); P(x < 3); P(x \ge 3); P(2,5; 3,5). [/m]
8. Случайная величина X имеет нормальное распределение с математическим ожиданием a = 25. Вероятность попадания X в интервал (10; 15) равна 0,09. Найти вероятность того, что случайная величина X хотя бы один раз из четырех попадает в интервал (20; 35).
[m]
F(x) =
\begin{cases}
0, & x < 0 \\
x - \frac{1}{4}x^2, & 0 \le x \le 2 \\
1, & x > 2
\end{cases}
[/m]
найти дифференциальную функцию [m]f(x)[/m] и построить ее график. Определить [m]P(0 \le x \le 1)[/m].
Найти A, функцию плотности f(x), математическое ожидание и среднее квадратичное отклонение.
f(x) = C*e^(-5x) (x ≥ 0)
Найти вероятность того, что в результате испытания случайная величина Х попадет в интервал (0.1;0.2).
ННеобходимо найти: а) вероятность попадания случайной величины в интервал (с.В):
6) плотность распределения случайной величины /(:);
в) математическое ожидание м(х). дисперсию р(х) и среднее квадратическое
отклонение с(х). Построить графики функций F(x) H f(x).

у меня еще день до сдачи задания ,спасибо!!!!!
що денний попит на товар має 4 різні варіанти.
[m]
\begin{array}{|c|c|c|c|c|}
\hline
X & 1 & 2 & 3 & 4 \\
\hline
P & 0,1 & 0,5 & 0,3 & 0,1 \\
\hline
\end{array}
[/m]
Знайти математичне сподівання та дисперсію попиту на товар.
Варіанти відповідей: а) 2,4; 0,64; б) 2,2; 0,64; в) 2,2; 5,4; г) 2,4; 5,4.
32. { 2p₁ + 5p₂ = 2.2;
p₁ - 2p₂ = -0.7.
проверяет не более пяти изделий. Составить закон распределения числа проверенных изделий, если вероятность того, что изделие будет признано стандартным, равна 0,6. Найти математическое ожидание, дисперсию и среднее квадратическое отклонение полученной случайной величины
2. Из пяти гвоздик, среди которых три белые, наудачу выбирают две гвоздики. Составить закон распределения дискретной случайной величины X - числа выбранных белых гвоздик. Найти математическое ожидание, дисперсию и среднее квадратическое отклонение случайной величины X.
3. Нормальная непрерывная случайная величина X задана...
4. При измерении минутного объема сердца у случайно отобранных пациентов кардиологической клиники получены следующие результаты (в литрах): 4,2; 5,0; 4,0; 4,5; 4,2; 4,5. Требуется 1) построить дискретный ряд распределения выборки и полигон относительных частот; 2) найти основные числовые характеристики выборочной совокупности; 3) указать точечные оценки основных числовых характеристик генеральной совокупности; 4) с доверительной вероятностью у 0.99 найти доверительный интервал для истинного минутного объема сердца; 5) найти абсолютную и относительную погрешности измерения. Предполагается, что изучаемая величина распределена по нормальному закону.
1. Дискретная случайная величина X имеет закон распределения вероятностей:
| X | -1 | 2 |
|---|----|---|
| P | 0,3 | 0,7 |
Тогда математическое ожидание M(X) этой случайной величины равно ...
a) 1 . b) - 1,7. c) 1,1. d) 0,4.
2. Дискретная случайная величина X имеет закон распределения вероятностей:
| X | -1 | 4 |
|---|----|---|
| P | 0,4 | 0,6 |
Тогда математическое ожидание M(X) этой случайной величины равно ...
а) 2,1. b) 2. c) - 1. d) -2,7
3. Дискретная случайная величина X имеет закон распределения вероятностей:
| X | -5 | 6 |
|---|----|---|
| P | 0,5 | 0,5 |
Тогда математическое ожидание M(X) этой случайной величины равно ...
а) -0,5. b) 2. c) 1,5. d) -2,5.
| X | -1 | 4 |
|:------:|:--:|:--:|
| P | 0,4|0,6|
Тогда математическое ожидание M(X) этой случайной величины равно …
a) 2,1. b) 2. c) –1. d) -2,7
| X | -3 | 2 |
| P | 0,2 | 0,8 |
Тогда математическое ожидание M(X) этой случайной величины равно …
a) 1,0. b) -2.5. c) – 1. d) - 0,7
5. Дискретная случайная величина X имеет закон распределения вероятностей:
| X | 8 | 10 |
| P | 0,3 | 0,7 |
Тогда математическое ожидание М(X) этой случайной величины равно …
a) 18. b) – 9,4. c) 9,4. d) 1.
6. Дискретная случайная величина X имеет закон распределения вероятностей:
| X | -2 | 3 |
| P | 0,4 | 0,6 |
Тогда математическое ожидание М(X) этой случайной величины равно …
a) 1. b) 2,9. c) 0,8. d) - 6.
вероятность отказа элементов
0,15. Отказ от работы на разовых испытаниях
сформулируйте правило распределения остальных элементов.
Непрерывная случайная величина Х имеет показательный закон распределения с параметром
λ = 4/5. Найти М(4Х + 3).
Дана функция распределения вероятностей непрерывной случайной величины [m] \xi [/m]:
[m]
F_{\xi}(x) =
\begin{cases}
0, & x \leq 0, \\
9x^2 & 0 < x \leq \frac{1}{3}, \\
1, & x > \frac{1}{3}.
\end{cases}
[/m]
Для случайной величины [m] \xi [/m] найдите значение выражения [m] 9 M(\xi) [/m], где [m] M(\xi) [/m] - это математическое ожидание этой случайной
величины.
4. В партии из 9 книг имеется 5 неправильно сброшюрованных книг. Наудачу отбирают 3 книги. Составить закон распределения случайной величины X—числа неправильно сброшюрованных книг среди отобранных. Найти математическое ожидание и дисперсию этой случайной величины.
factorial(b)*factorial(a+ b -2)/(factorial(b-2)*factorial(a+b))*x+2*y*(factorial(a)*factorial(a)*factorial(a+b-2))/(factorial(a-1)*factorial(a+b)*factorial(a-1))+z*factorial(a)*factorial(a+b-2)/(factorial(a-2)*factorial(a+b))
2. (6 б.) У стрелка вероятность промаха равна 3/5. Боекомплект состоит из трёх патронов, стрельба продолжается до поражения цели или до исчерпания боекомплекта. Закон распределения числа выстрелов (величины X) может быть задан таблицей:
РЕШЕНИЕ+ГРАФИК
Помогите пожалуйста до утра срочноооооо
X 67 68 71 74 76 78 81 84 88
P 0,05 0,1 0,11 0,15 0,17 0,15 0,12 0,1 0,05