

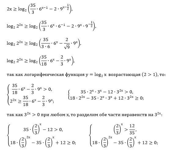
2x=2x*[b]1[/b]=2x*[b]log_(2)2[/b]=log_(2)2^(2x)
Неравенство принимает вид:
[m]log_{2}2^{2x}\geq log_{2}(\frac{35}{3}\cdot 6^{x-1}-2\cdot9^{x-\frac{1}{2}})[/m]
Так как логарифмическая функция с основанием 2>1 возрастает, а выражение под знаком логарифма должно быть положительным
неравенство равносильно системе:
[m]\left\{\begin{matrix} 2^{2x}\frac{35}{3}\cdot 6^{x-1}-2\cdot9^{x-\frac{1}{2}}\\ \frac{35}{3}\cdot 6^{x-1}-2\cdot9^{x-\frac{1}{2}}>0\end{matrix}\right.[/m]
Упрощаем ( умножаем на 18 и первое и второе неравенство):
[m]\left\{\begin{matrix} 18\cdot2^{2x}\geq 35\cdot 2^{x}\cdot 3^{x}-12\cdot3^{2x}\\ 35\cdot 6^{x}-12\cdot3^{2x} >0\end{matrix}\right.[/m]
первое - однородное второй степени, значит сводится к квадратному
Делим каждое неравенство системы на [m]3^{2x}[/m]
[m]\left\{\begin{matrix} 18\cdot (\frac{2}{3})^{2x}\geq 35\cdot (\frac {2}{3})^{x}-12 \\ 35\cdot (\frac{2}{3})^{x}-12 >0\end{matrix}\right.[/m]
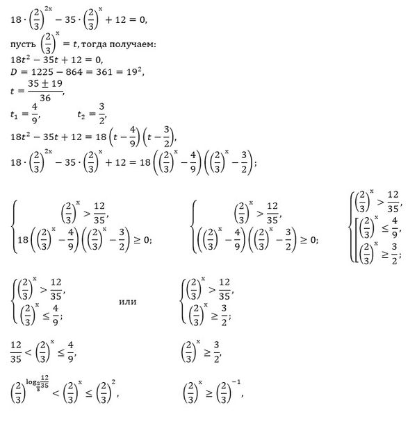
[b]Замена переменной:
[/b]
[m](\frac{2}{3})^{x}=t, t>0[/m]
[m]\left\{\begin{matrix}18t^2-35t+12 ≥ 0\\ 35\cdot t-12 >0\end{matrix}\right.[/m]
[m]18t^2-35t+12 ≥ 0[/m]
[m]D=(35)^2-4\cdot 18\cdot 12=1225-864=361[/m]
[m]t= \frac{4}{9}[/m] или [m]t= \frac{3}{2}[/m]
Система принимает вид:
[m]\left\{\begin{matrix}(9t-4)(2t-3) ≥ 0\\ 35\cdot t-12 >0\end{matrix}\right.[/m]
[m]\frac{12}{35} < \frac{4}{9}[/m], так как[m]\frac{12\cdot 9}{35\cdot 9} < \frac{4\cdot 35}{9\cdot 35}[/m]
12*9=108 < 4*35=140