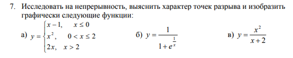
графически следующие функции:
На (- ∞ ;0) функция непрерывна, так как y=x-1 непрерывна на (- ∞ ;+ ∞ )
На (0;2) функция непрерывна, так как y=x^2 непрерывна на (- ∞ ;+ ∞ )
На (2;+ ∞ ) функция непрерывна, так как y=2x непрерывна на (- ∞ ;+ ∞ )
Значит, надо выяснить непрерывность функции в точке х=0 и х=2
Находим предел слева:
lim_(x → -0)f(x)=lim_(x → -0)(x-1)=-1
Находим предел справа:
lim_(x → +0)f(x)=lim_(x → +0)x^2=0
предел слева ≠ пределу справа
Функция имеет скачок ([i]конечный[/i]) в точке x=0
х=0 - [i]точка разрыва первого рода[/i]
Находим предел слева:
lim_(x →2 -0)f(x)=lim_(x → 2-0)x^2=4
Находим предел справа:
lim_(x →2 +0)f(x)=lim_(x → 2+0)2x=4
х=2 - [i]точка непрерывности [/i]
предел слева = пределу справа и равен значению функции в точке 2
f(2)=2^2=2
7б)
x ≠ 0
1+e^(1/x) >0, так как e^(t) > 0 при любом t
Функция y=1/x непрерывна на (- ∞ ;0)U(0;+ ∞ )
Функция y=f(x) непрерывна на (- ∞ ;0)U(0;+ ∞ ) как композиция непрерывных функций.
Исследуем точку х=0
Находим предел слева:
lim_(x → -0)f(x)=1/1=1, так как
1/x → - ∞ при х → -0 ( слева от нуля, см график гиперболы y=1/x)
e^(1/x) → 0 при x → -0, так как e^(- ∞ ) → 0
Находим предел справа:
lim_(x →+0)f(x)=0, так как
1/x → + ∞ при х → -0 ( слева от нуля, см график гиперболы y=1/x)
e^(1/x) → 0 при x → -0, так как e^(- ∞ ) → 0
предел слева ≠ пределу справа
Функция имеет скачок ([i]конечный[/i]) в точке
Значит х=0 - точка разрыва [i]первого[/i] рода
7в)
x ≠ -2
При x ≠ -2 данная функция непрерывна как частное непрерывных функций.
Исследуем на непрерывность точку х=-2
Находим предел слева:
lim_(x →-2-0)f(x)=(-2-0)^2/(-2-0+2)=- ∞ , так как
положительное число в числителе делится на очень маленькое в знаменателе.
Получим очень большое отрицательное (- ∞ )
Находим предел справа:
lim_(x →2+0)f(x)=(-2+0)^2/(-2+0+2)=+ ∞
Функция имеет [i]бесконечный[/i] предел в точке ( хотя бы один или слева или справа, а здесь вообще оба)
Значит х=-2 - точка разрыва [i]второго [/i]рода
