Задать свой вопрос   *более 50 000 пользователей получили ответ на «Решим всё»

Задача 999 Окружность радиуса 6 вписана в угол,...

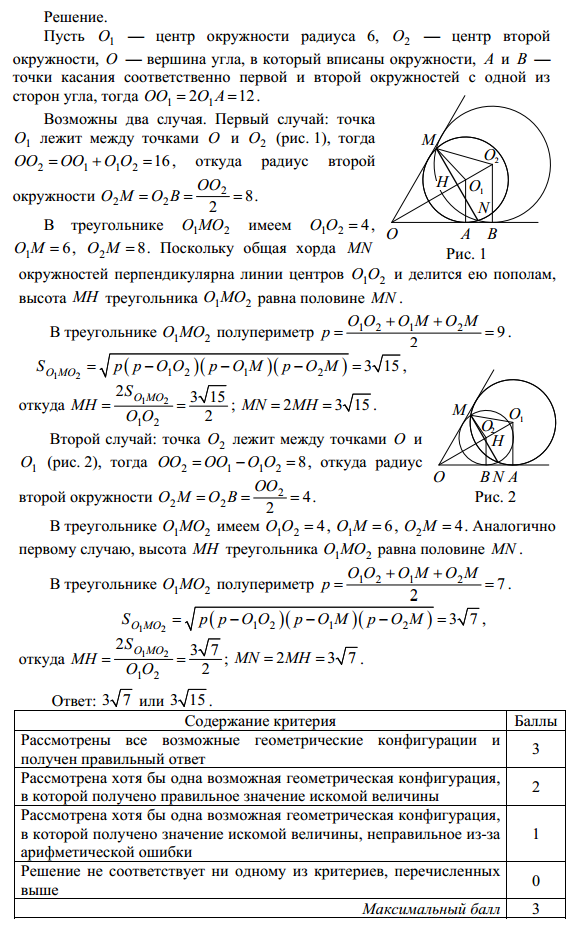
Условие

Окружность радиуса 6 вписана в угол, равный 60 градусов. Вторая окружность также вписана в этот угол и пересекается с первой в точках M и N. Известно, что расстояние между центрами окружностей равно 4. Найдите MN.

математика 10-11 класс 7017

Решение



Ответ: в решение

Вопросы к решению (1)

Написать комментарий

Меню

Присоединяйся в ВК