Задать свой вопрос   *более 50 000 пользователей получили ответ на «Решим всё»

Задача 9934 Натуральное число N представляется в...

Условие

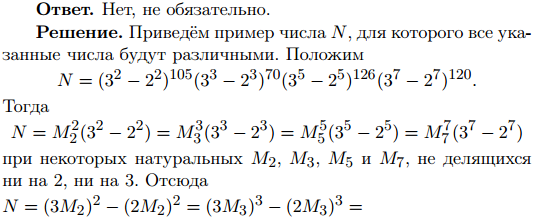
Натуральное число N представляется в виде N = a1-a2 = b1-b2 = c1-c2 = d1-d2, где a1 и a2 - квадраты, b1 и b2 - кубы, c1 и c2 - пятые степени, а d1 и d2 - седьмые степени натуральных числе. Обязательно ли среди чисел a1, b1, c1 и d2 найдутся два разных?

(А. С. Голованов)

математика 10-11 класс 3105

Решение



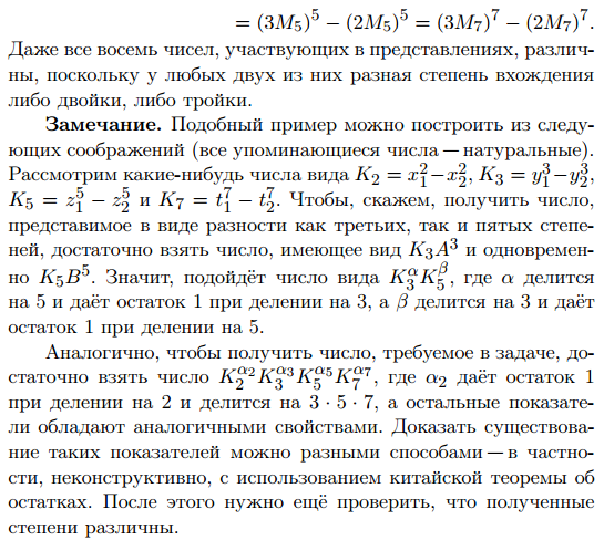
Ответ: В решение

Написать комментарий

Меню

Присоединяйся в ВК