Задать свой вопрос   *более 50 000 пользователей получили ответ на «Решим всё»

Задача 9922 В квадрате ABCD точки E и F — середины...

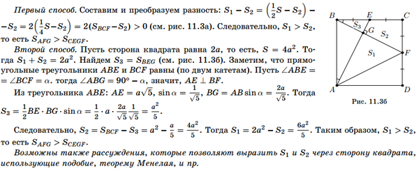
Условие

В квадрате ABCD точки E и F — середины сторон BC и CD соответственно. Отрезки AE и BF пересекаются в точке G. Что больше: площадь треугольника AGF или площадь четырехугольника GECF?

математика 10-11 класс 6239

Решение



Ответ: В решение

Написать комментарий

Меню

Присоединяйся в ВК