Задать свой вопрос   *более 50 000 пользователей получили ответ на «Решим всё»

Задача 9918 Петя на ребре AB куба ABCDA1B1C1D1...

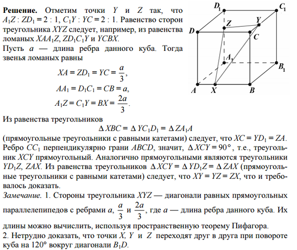
Условие

Петя на ребре AB куба ABCDA1B1C1D1 отметил точку X, делящую ребро AB в отношении 1 : 2, считая от вершины A. Приведите пример, как Петя может отметить на рёбрах CC1 и A1D1 соответственно точки Y и Z, чтобы треугольник XYZ был равносторонним. Пример обоснуйте.

математика 10-11 класс 8412

Решение



Ответ: В решение

Написать комментарий

Меню

Присоединяйся в ВК