Задать свой вопрос   *более 50 000 пользователей получили ответ на «Решим всё»

Задача 9833 Конденсатор С1 = 1 мкФ заряжен до...

Условие

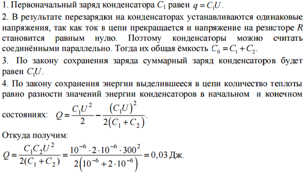
Конденсатор С1 = 1 мкФ заряжен до напряжения U = 300 В и включён в последовательную цепь из резистора R = 300 Ом, незаряженного конденсатора С2 = 2 мкФ и разомкнутого ключа К (см. рисунок). Какое количество теплоты выделится в цепи после замыкания ключа, пока ток в цепи не прекратится?

физика 10-11 класс 19313

Решение



Ответ: Q = 30 мДж

Написать комментарий

Меню

Присоединяйся в ВК