Задать свой вопрос   *более 50 000 пользователей получили ответ на «Решим всё»

Задача 9831 Постоянное количество одноатомного...

Условие

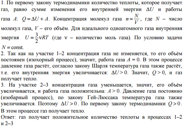
Постоянное количество одноатомного идеального газа участвует в процессе, график которого изображён на рисунке в координатах p — n, где p - давление газа, n - его концентрация. Определите, получает газ теплоту или отдаёт в процессах 1-2 и 2-3. Ответ поясните, опираясь на законы молекулярной физики и термодинамики.

физика 10-11 класс 17738

Решение



Ответ: В решение

Написать комментарий

Меню

Присоединяйся в ВК