Задать свой вопрос   *более 50 000 пользователей получили ответ на «Решим всё»

Задача 9830 Маленький шарик массой m = 0,3 кг...

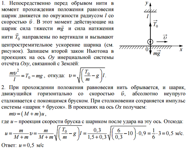
Условие

Маленький шарик массой m = 0,3 кг подвешен на лёгкой нерастяжимой нити длиной l = 0,9 м, которая разрывается при силе натяжения Т0 = 6 Н. Шарик отведён от положения равновесия (оно показано на рисунке пунктиром) и отпущен. Когда шарик проходит положение равновесия, нить обрывается, и шарик тут же абсолютно неупруго сталкивается с бруском массой M = 1,5 кг, лежащим неподвижно на гладкой горизонтальной поверхности стола. Какова скорость и бруска после удара? Считать, что брусок после удара движется поступательно.

физика 10-11 класс 34257

Решение



Ответ: u = 0,5 м/c

Написать комментарий

Меню

Присоединяйся в ВК