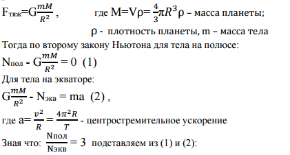
В системе координат с нулем в центре планеты и ориентированной по звездам тело на полюсе неподвижно, а тело на экваторе движется по кругу с радиусом равным радиусу планеты R и с частотой обращения планеты T.
Вес тела по модулю равен силе реакции опоры N. (третий закон
Ньютона). Сила притяжения одинакова на всей поверхности планеты и равна:

Ошибки в решение (1)
по вашему решению вес на полюсе в 3 раза больше,чем на экваторе,а в условии наоборот