Задать свой вопрос   *более 50 000 пользователей получили ответ на «Решим всё»

Задача 958 Первоначальное давление газа в сосуде...

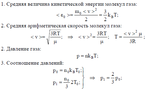
Условие

Первоначальное давление газа в сосуде равнялось р0. Увеличив объём сосуда, концентрацию молекул газа уменьшили в 3 раза и одновременно в 2 раза увеличили среднюю энергию хаотического движения молекул. Найдите давление газа в сосуде.

физика 10-11 класс 19404

Решение



Ответ: 2/3P0

Вопросы к решению (1)

Написать комментарий

Меню

Присоединяйся в ВК