Задать свой вопрос   *более 50 000 пользователей получили ответ на «Решим всё»

Задача 9503 Решите неравенство 16^(x+1) > 4...

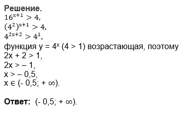
Условие

Решите неравенство 16^(x+1) > 4

математика 10-11 класс 3796

Решение

Возможно вы имели ввиду 16^(x+1)>4

16^x*16 > 4

16^x > 4/16

16^x > 1/4

4^(2x) > 4^(-1)

2x > -1

x > -1/2

Все решения

Написать комментарий

Меню

Присоединяйся в ВК