Задать свой вопрос   *более 50 000 пользователей получили ответ на «Решим всё»

Задача 949 В сосуде под поршнем находится...

Условие

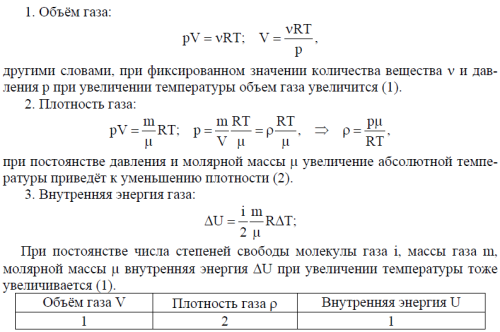
В сосуде под поршнем находится фиксированное количество идеального газа. Если при нагревании газа его давление остаётся постоянным, то как изменятся величины: объём газа, его плотность и внутренняя энергия?
1. Увеличится;
2. Уменьшится;
3. Не изменится;

физика 10-11 класс 18108

Решение



Ответ: 121

Написать комментарий

Меню

Присоединяйся в ВК