Задать свой вопрос   *более 50 000 пользователей получили ответ на «Решим всё»

Задача 9461 Рубиновый лазер работает в импульсном...

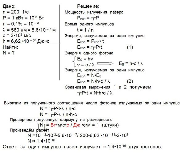
Условие

Рубиновый лазер работает в импульсном режиме с числом импульсов n = 200 штук в секунду. Найти число фотонов, излучаемых лазером за один импульс, если потребляемая мощность Р = 1 кВт. На излучение идёт 0,1% потребляемой энергии, а длина волны излучения 560 нм. Скорость света принять равной 3•10^8 м/с, постоянная Планка h = 6,62 •10 ^ – 34 Дж •с.

физика 10-11 класс 5943

Решение



Ответ: за один импульс лазер излучает ≈ 1,4•10^16 штук фотонов.

Написать комментарий

Меню

Присоединяйся в ВК