Задать свой вопрос   *более 50 000 пользователей получили ответ на «Решим всё»

Задача 9444 Точка движется прямолинейно с ускорением...

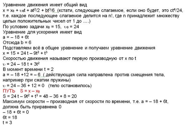
Условие

Точка движется прямолинейно с ускорением a=6t-18. В момент времени t0=0 начальная скорость U0=24 м/с, расстояние от начала отсчета S0=15 м.

Найти:

1) скорость и закон движения точки
2) значение ускорения,скорости и пути в момент t=2c
3) момент,когда скорость является наибольшей

физика ВУЗ 8329

Решение

Кстати в предыдущем решении ошибка: В задаче просят найти путь, а не координату

Все решения

Написать комментарий

Меню

Присоединяйся в ВК