Задать свой вопрос   *более 50 000 пользователей получили ответ на «Решим всё»

Задача 8858 1) Расставьте коэффициенты методом...

Условие

1) Расставьте коэффициенты методом электронного баланса

H2+Cl2 => HCl
Zn+HCl => ZnCl2+H2

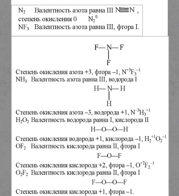
2) Расставить степень окисления, указать вид связи

3) Чему равна валентность по кислороду, водороду атомов элементов

химия 5052

Все решения

Упр 2
K2(+1)O(-2) остальное посмотри на фото
j2-0
CaCl2 Cl-1 Ca+2
CH4ст. окисления углерода (-4), водорода (+1)

Написать комментарий

Меню

Присоединяйся в ВК