Задать свой вопрос   *более 50 000 пользователей получили ответ на «Решим всё»

Задача 8552 Какое увеличение дает линза, если она...

Условие

Какое увеличение дает линза, если она расположена на расстоянии 30 см от экрана, на котором получается четкое изображение предмета, а фокусное расстояние линзы 0.2 м.

физика 10-11 класс 3167

Решение

1)
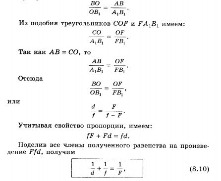
Выведем формулу, связывающую три величины: расстояние d от предмета до линзы, расстояние f от изображения до линзы и фокусное расстояние F.
2)формула внизу
3)просто подставь

Написать комментарий

Меню

Присоединяйся в ВК