Задать свой вопрос   *более 50 000 пользователей получили ответ на «Решим всё»

Задача 8551 Какая мощность выделяется в резисторе R1...

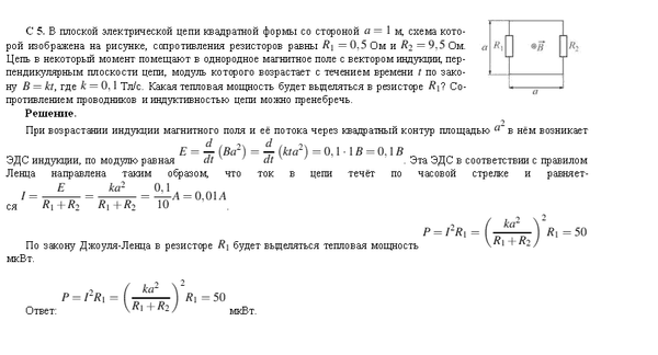
Условие

Какая мощность выделяется в резисторе R1 включённом в электрическую цепь, схема которой изображена на рисунке? R1 = 3 Ом, R2 = 2 Ом. R3 = 1 Ом. ЭДС источника 5 В, внутреннее сопротивление источника пренебрежимо мало.

физика 10-11 класс 3708

Решение

вот похожие задачки

Написать комментарий

Меню

Присоединяйся в ВК