Задать свой вопрос   *более 50 000 пользователей получили ответ на «Решим всё»

Задача 8328 a) Решите уравнение...

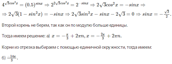
Условие

a) Решите уравнение 4^(sqrt(3)cos^2x)=0,5^(sinx)
б) Укажите корни этого уравнения, принадлежащие отрезку [-6Pi;-9Pi/2]

математика 10-11 класс 5382

Решение



Ответ: В решение

Написать комментарий

Меню

Присоединяйся в ВК