Задать свой вопрос
*более 50 000 пользователей получили ответ на «Решим всё»
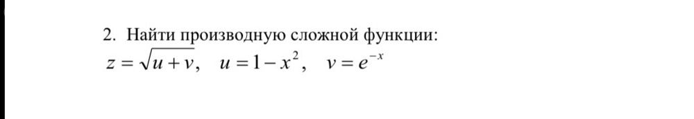
Задача 80775
Решите, пожалуйста, примеры ...
Условие
68e181a4d4282d71f8dd33b0
2/18/2026 3:07:37 PM
Решите, пожалуйста, примеры
математика ВУЗ
26
Решение
5f3eaa23faf909182968dde0
2/18/2026 5:57:28 PM
★
Написать комментарий
Меню
Решим всё
Найти задачу
Категории
Статьи
Тесты
Архив задач
Присоединяйся в ВК