Задать свой вопрос
*более 50 000 пользователей получили ответ на «Решим всё»
Задача 80773
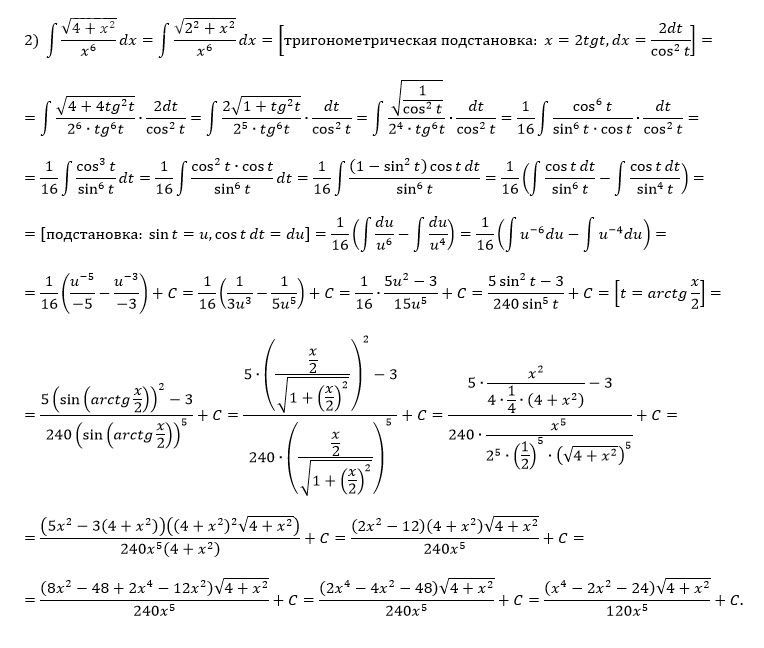
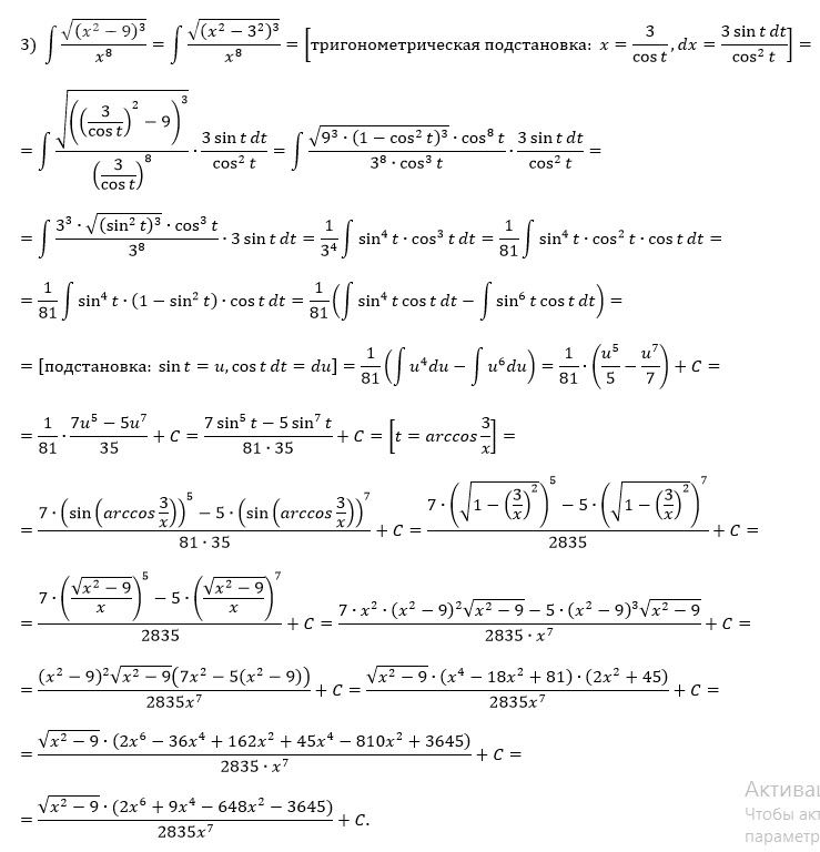
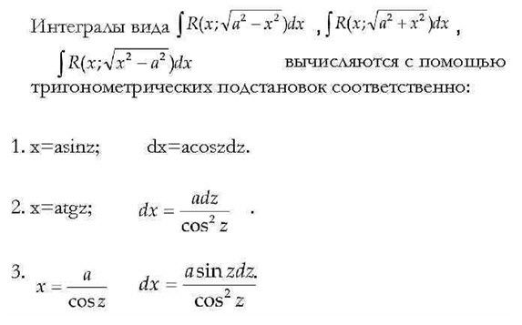
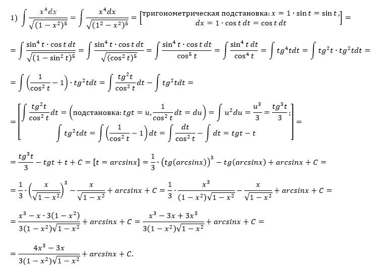
подробно, пожалуйста, помогите раписать...
Условие
6907d384ff691a44b71fa6a5
2/15/2026 10:51:40 PM
подробно, пожалуйста, помогите раписать примеры
математика ВУЗ
29
Решение
5f3eaa23faf909182968dde0
2/17/2026 5:43:51 PM
★
Написать комментарий
Меню
Решим всё
Найти задачу
Категории
Статьи
Тесты
Архив задач
Присоединяйся в ВК