
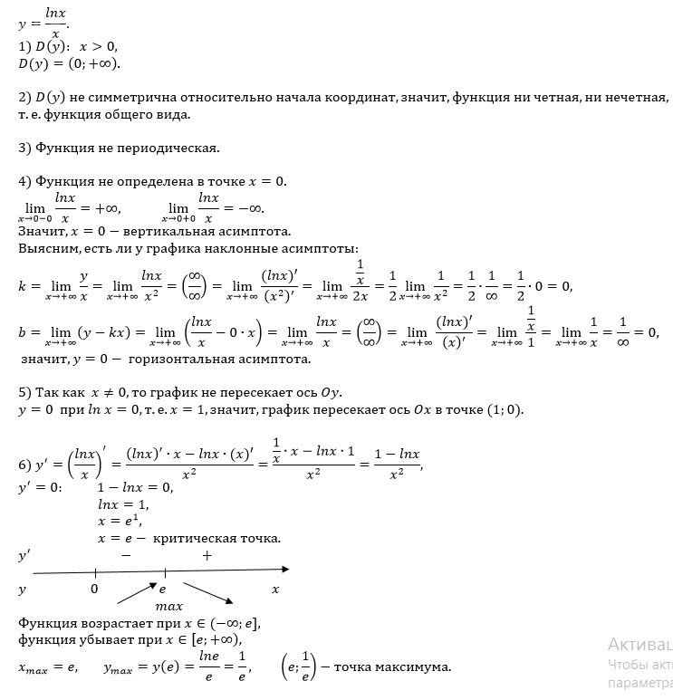
1. Область определения
ln x существует при x>0 и знаменатель ≠0 ⇒ D(f)= (0;+∞).
2. Чётность/нечётность
Область не симметрична относительно 0 ⇒ функция ни чётная, ни нечётная.
3. Пересечения с осями
• Ось Ox: ln x =0 ⇒ x=1, значит M(1;0).
• Ось Oy: x=0 не входит в D(f), пересечения нет.
4. Знаки функции
ln x>0 при x>1 ⇒ f(x)>0 на (1;+∞).
ln x<0 при 0<x<1 ⇒ f(x)<0 на (0;1).
5. Пределы и асимптоты
• x→0+ : ln x→−∞, f(x)= ln x / x →−∞ (при малом положительном x знаменатель ~0+).
Следовательно прямая x=0 — вертикальная асимптота.
• x→+∞ : ln x / x →0 (логарифм растёт намного медленнее x).
Прямая y=0 — горизонтальная асимптота.
6. Первая производная, монотонность, экстремумы
f(x)= ln x * x⁻¹
f′(x)= (1/x)·x⁻¹ + ln x·(−x⁻²)= (1−ln x)/x².
Критическая точка: 1−ln x=0 ⇒ x=e.
Знаки f′(x):
• 0<x<e ⇒ ln x<1 ⇒ f′>0 (возрастает).
• x>e ⇒ ln x>1 ⇒ f′<0 (убывает).
Следовательно x=e — точка максимума:
f_max = f(e)= ln e / e = 1/e ≈0.3679.
7. Вторая производная, выпуклость и точки перегиба
f′(x)= (1−ln x) x⁻².
f″(x)= (2 ln x − 3) / x³.
• f″(x)=0 ⇒ 2 ln x −3 =0 ⇒ x = e^{3/2} ≈4.48.
• 0<x<e^{3/2} : f″<0 — график выгнут вниз.
• x>e^{3/2} : f″>0 — график выгнут вверх.
Точка перегиба:
xₚ = e^{3/2}, yₚ = ln(e^{3/2}) / e^{3/2} = (3/2)/e^{3/2} ≈0.167.
8. Итоговая «картина»
• От 0 до 1: функция идёт из −∞, возрастает, остаётся отрицательной.
• В точке (1;0) пересекает Ox.
• На (1; e] возрастает (выгнута вниз) и достигает максимума (e;1/e).
• После e убывает; до x=e^{3/2} выгнута вниз, затем, пройдя точку перегиба, убывает выгнута вверх; асимптотически стремится к нулю сверху.
9. График
(Лучше нарисовать на миллиметровке; отметьте особые точки 0< x <1 (резкий уход вниз), (1;0), (e;1/e), (e^{3/2};(3/2)/e^{3/2}), горизонтальную асимптоту y=0 справа и вертикальную x=0 слева.)
Этим полное исследование функции y = ln x / x завершено.