Задать свой вопрос   *более 50 000 пользователей получили ответ на «Решим всё»

Задача 80627 ...

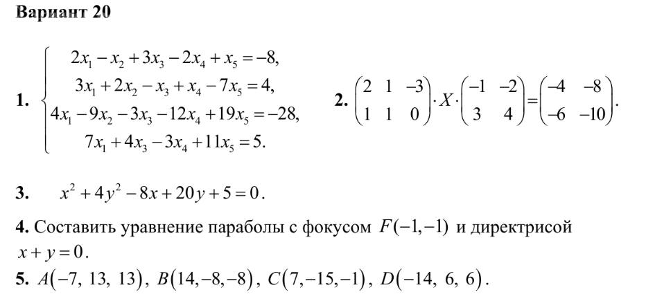
Условие

математика ВУЗ 63

Решение

С матрицами возиться времени нет.
3) x^2 + 4y^2 - 8x + 20y + 5 = 0
(x^2 - 8x + 16) - 16 + 4(y^2 + 5y + 25/4) - 25/4 + 5 = 0
(x - 4)^2 + 4(y + 5/2)^2 = 16 + 25/4 - 5 = 17 1/4 = 69/4
[m]\frac{(x-4)^2}{69/4} + \frac{(y+5/2)^2}{69/16} = 1[/m]
Это эллипс с центром A(4; -5/2) и полуосями
a = sqrt(69)/2; b = sqrt(69)/4
Параметр [m]c = \sqrt{a^2 - b^2} = \sqrt{\frac{69}{4} - \frac{69}{16}} = \sqrt{\frac{207}{16}} = \frac{\sqrt{207}}{4}[/m]
Эксцентриситет [m]ε = \frac{c}{a} = \frac{\sqrt{207}}{4} : \frac{\sqrt{69}}{2} = \frac{\sqrt{207}}{2\sqrt{69}} = \frac{\sqrt{3}}{2}[/m]

4) Уравнение параболы в общем виде:
(y - y0)^2 = 2p(x - x0)
Где A(x0; y0) - это вершина параболы.
Фокус параболы F(x0 + p/2; y0) = F(-1; -1)
Уравнение директрисы: x = -p/2
У нас уравнение x = -y, значит, был поворот осей.
Я примерно нарисовал эту параболу. Ее вершина A(-1/2; -1/2).
Потому что расстояние от вершины до фокуса F(-1; -1) должно быть равно расстоянию от вершины до директрисы, то есть до O(0; 0).
Параметр p равен как раз этому расстоянию.
[m]p = |FA| = \sqrt{(-1+\frac{1}{2})^2 + (-1+\frac{1}{2})^2} = \sqrt{(-\frac{1}{2})^2 + (-\frac{1}{2})^2} =[/m]
[m]= \sqrt{\frac{1}{4} + \frac{1}{4}} = \sqrt{\frac{1}{2}} = \frac{\sqrt{2}}{2}[/m]
Оси я нарисовал зеленым.
Поворот осей был на угол 5π/4.
Уравнение параболы в смещенных координатах:
y'^2 = 2p*x'
В нашем случае:
y'^2 = sqrt(2)*x'

Написать комментарий

Меню

Присоединяйся в ВК