Задать свой вопрос   *более 50 000 пользователей получили ответ на «Решим всё»

Задача 80506 Помогите найти область определения и...

Условие

Помогите найти область определения и построить график функции. Задание 1 и 2. Прикрепила на фото

математика ВУЗ 60

Решение

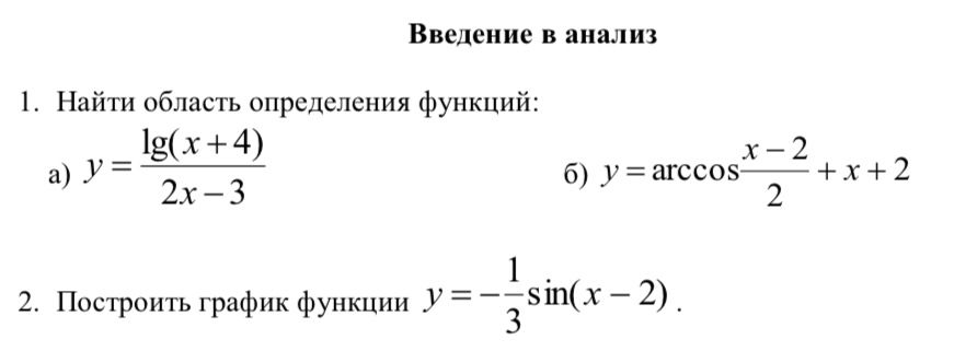
1. Найти области определения функций:
а) [m]\large y = \frac{\lg (x+4)}{2x-3}[/m]
Значение выражения под логарифмом больше 0.
Знаменатель не равняется 0.
{ x + 4 > 0
{ 2x - 3 ≠ 0
Решаем:
{ x > -4
{ 2x ≠ 3
Получаем:
{ x > -4
{ x ≠ 1,5
[b]x ∈ (-4; 1,5) U (1,5; +oo)[/b]

б) [m]\large y = arccos\ \frac{x-2}{2} + x + 2[/m]
Значение выражения под арккосинусом определено от -1 до 1.
Второй икс никаких ограничений не имеет.
{ (x - 2)/2 ≥ -1
{ (x - 2)/2 ≤ 1
Решаем:
{ x - 2 ≥ -2
{ x - 2 ≤ 2
Получаем:
{ x ≥ 0
{ x ≤ 4
[b]x ∈ [0; 4][/b]

2. Построить график функции:
[m]\large y = -\frac{1}{3} \sin (x-2)[/m]
График на рисунке.

Написать комментарий

Меню

Присоединяйся в ВК