Задать свой вопрос
*более 50 000 пользователей получили ответ на «Решим всё»
Задача 80391
первое и пятое задание с окружностями ...
Условие
68d6586445525b56e490c831
9/26/2025 9:10:21 AM
первое и пятое задание с окружностями
математика 10-11 класс
61
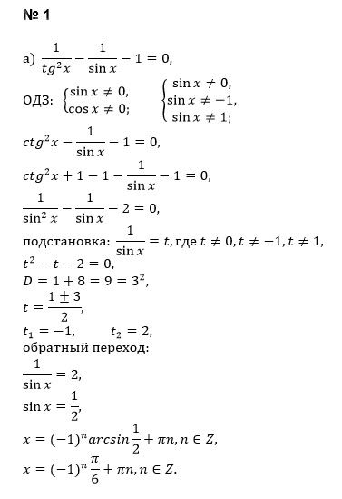
Решение
5f3eaa23faf909182968dde0
9/26/2025 4:09:27 PM
★
Написать комментарий
Меню
Решим всё
Найти задачу
Категории
Статьи
Тесты
Архив задач
Присоединяйся в ВК