Задать свой вопрос   *более 50 000 пользователей получили ответ на «Решим всё»

Задача 80359 Как найти площадь пересечения...

Условие

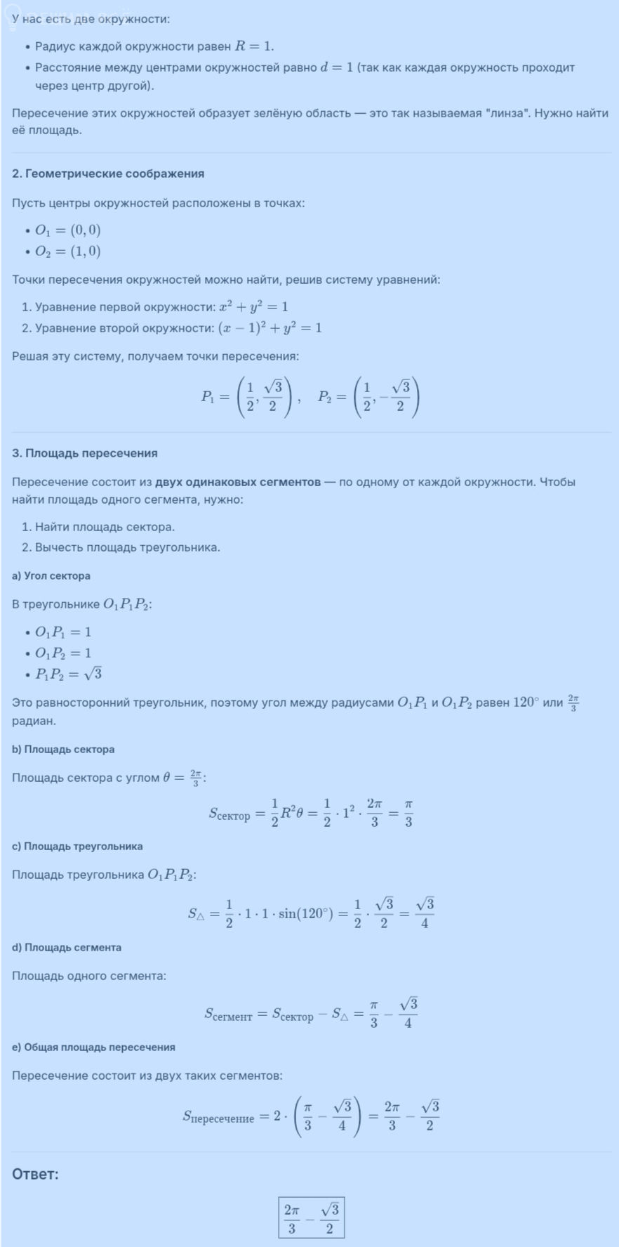
Как найти площадь пересечения окружностей?
Даны две окружности одинакового единичного радиуса.
Они пересекаются так, как показано на рисунке.
Здесь всё честно - каждая окружность проходит через центр другой окружности.
Как найти площадь их пересечения, выделенную зелёным цветом?

математика 6-7 класс 273

Решение

Не уверен что правильно но все равно вот

R = 1, d = 1
φ = arccos(d/(2R)) = arccos(1/2) = π/3
θ = 2φ = 2π/3
S_сектор = (1/2)R²θ = π/3
S_тр = (1/2)R² sinθ = (1/2)·1·sin(2π/3) = √3/4
S_сегм = π/3 - √3/4
S = 2·(π/3 - √3/4) = 2π/3 - √3/2
Ответ: 2π/3 - √3/2

Написать комментарий

Меню

Присоединяйся в ВК