Задать свой вопрос   *более 50 000 пользователей получили ответ на «Решим всё»

Задача 79851 ...

Условие


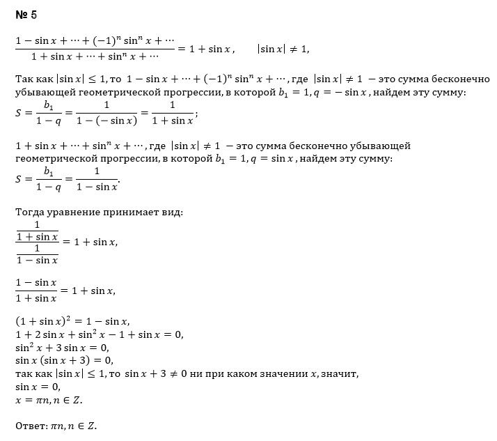
Задание № 5

(7 балл) Решите уравнение:

1 – sin x + ... + (–1)^n sin^n x + ...
____________________________________ = 1 + sin x, |sin x| ≠ 1.
1 + sin x + ... + sin^n x + ...

101

Решение

Написать комментарий

Меню

Присоединяйся в ВК