Задать свой вопрос
*более 50 000 пользователей получили ответ на «Решим всё»
Задача 79845
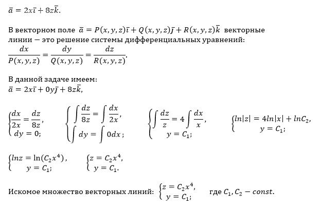
Найти векторные линии в векторном поле...
Условие
658677fcf6f382387af6dca2
5/10/2025 3:11:06 PM
Найти векторные линии в векторном поле а.
a = 2xi + 8zk
математика ВУЗ
166
Решение
5f3eaa23faf909182968dde0
5/11/2025 12:19:02 PM
★
Написать комментарий
Меню
Решим всё
Найти задачу
Категории
Статьи
Тесты
Архив задач
Присоединяйся в ВК