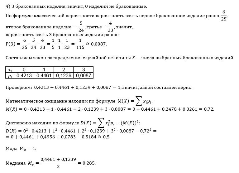
Из партии в 25 изделий, ереди которых имеются 6 бракованных, выбраны случайным образом 3 изделия для проверки их качества. Построить ряд распределения случайного числа & бракованных изделий, содержащихся в выборке.
И Найдите характеристики мат ожидания, дисперсия, мода, медиана
