Задать свой вопрос   *более 50 000 пользователей получили ответ на «Решим всё»

Задача 7978 Пустой цилиндрический стеклянный стакан...

Условие

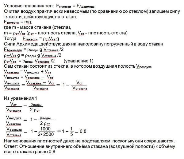
Пустой цилиндрический стеклянный стакан плавает в воде, погрузившись на половину своей высоты. Дно стакана при плавании горизонтально, плотность стекла 2500 кг/м^3. Чему равно отношение внутреннего объёма стакана к его наружному объёму? Ответ представьте в виде десятичной дроби, округлив до десятых долей.

физика 10-11 класс 28847

Решение



Ответ: 0,8

Решение

Обозначим за V1 объем части стекла, за V2 объем части воздуха
Тогда стакан давит вниз с силой F = mg = 2 * V1 * Pc * g
но, с другой стороны, действует сила архимеда Fa = Pв * g * (V1 + V2)
приравниваем
5000 * g * V1 = 1000 * g * (V1 + V2)
5V1 = V1 + V2
4V1 = V2
V1/V2 = 1/4
Ответ: 0,25

Вопросы к решению (3)

Все решения

Обозначим за V1 объем части стекла, за V2 объем части воздуха
Тогда стакан давит вниз с силой Fтяж = mg = 2 · V1 · Pc · g
но, с другой стороны, действует сила Ахимеда Fарх = Pв · g · (V1 + V2)
Условие плаванья тел: Fарх=Fтяж
приравниваем
5000 · g · V1 = 1000 · g · (V1 + V2)
нужно найти отношение внутреннего объем к внешнему т.е. отношение объема воздуха ко всему объему v2/(v1+v2)
v1/(v1+v2)=1000/5000=0,2 - отношение объема стекла ко всему объему
v2/(v1+v2)=1-0,2=0,8 - из-за связи объемов воздуха и стекла
Ответ: 0,8

В тексте решения есть описка Vст - это объём стекла, а не плотность.
А вот решение от RUSLANMASAEV, которое написано как ЛУЧШЕЕ является НЕВЕРНЫМ!!!

Написать комментарий

Меню

Присоединяйся в ВК