Задать свой вопрос
*более 50 000 пользователей получили ответ на «Решим всё»
Задача 79742
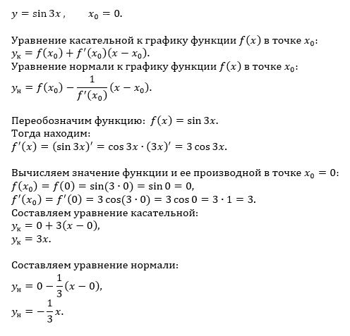
Задание на картинке. Найти касательную и...
Условие
63bc390595b1ce4e3210bea0
4/20/2025 9:56:40 AM
Задание на картинке. Найти касательную и нормаль
математика ВУЗ
104
Решение
5f3eaa23faf909182968dde0
4/20/2025 4:15:08 PM
★
Написать комментарий
Меню
Решим всё
Найти задачу
Категории
Статьи
Тесты
Архив задач
Присоединяйся в ВК