Задать свой вопрос
*более 50 000 пользователей получили ответ на «Решим всё»
Задача 79734
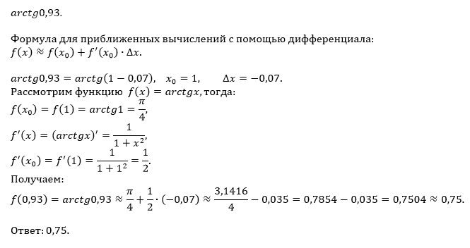
Вычислить приближено с помощью...
Условие
65f295c270b1b96d1e7f41e7
4/14/2025 11:50:45 AM
Вычислить приближено с помощью дифференциала: arctg (0,93)
математика колледж
130
Решение
5f3eaa23faf909182968dde0
4/14/2025 1:27:55 PM
★
Написать комментарий
Меню
Решим всё
Найти задачу
Категории
Статьи
Тесты
Архив задач
Присоединяйся в ВК