Задать свой вопрос
*более 50 000 пользователей получили ответ на «Решим всё»
Задача 79714
...
Условие
66165ea3e9af3b6296a21bb6
4/13/2025 10:45:36 AM
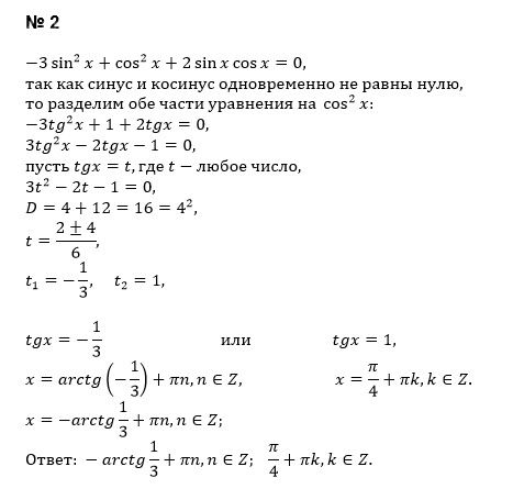
Решить однородное уравнение второй степени:
-3sin²x + cos²x + 2sinxcosx = 0.
математика 10-11 класс
134
Решение
5f3eaa23faf909182968dde0
4/13/2025 3:43:10 PM
★
Написать комментарий
Меню
Решим всё
Найти задачу
Категории
Статьи
Тесты
Архив задач
Присоединяйся в ВК