Задать свой вопрос   *более 50 000 пользователей получили ответ на «Решим всё»

Задача 79712 Исследовать на непрерывность и построить...

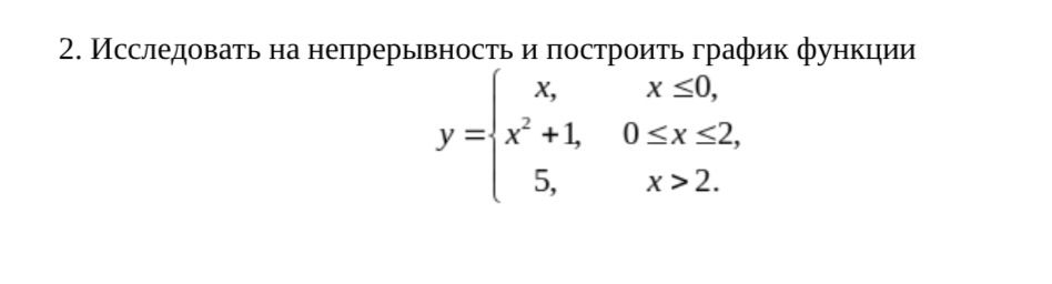
Условие

Исследовать на непрерывность и построить график функции.

математика ВУЗ 112

Решение

Эта система не задает функцию, т.к. противоречит определению функции: здесь одному и тому же значению функции х=0 соответствуют два значения функции: х и x^(2)+1.

Написать комментарий

Меню

Присоединяйся в ВК