Имеется три ткацких фабрики А1, А2 и А3 , которые поставляют ткань на три швейные фабрики в пределах России В1, В2 и В3. Известны запасы ткани на каждой ткацкой фабрике (в рулонах) и потребности в ней на каждой швейной фабрике. Известна также стоимость перевозки одного рулона ткани (у. е.) от каждого поставщика к каждому потребителю. Найти такой план перевозок, при котором суммарные затраты оказались бы минимальными.
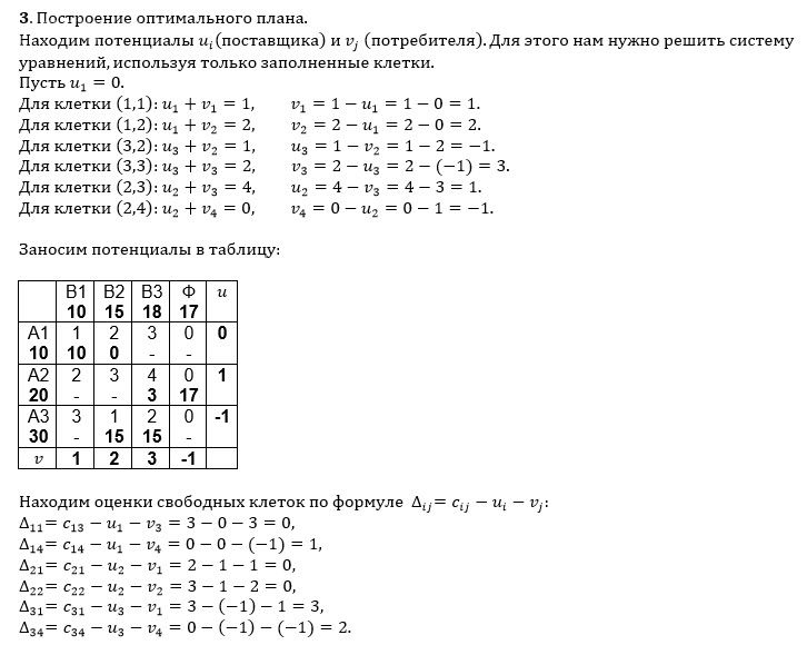
Решить транспортную задачу методом потенциалов.
Запасы, потребности и цена перевозки каждого рулона ткани представлены на фото

математика ВУЗ
79