Задать свой вопрос   *более 50 000 пользователей получили ответ на «Решим всё»

Задача 79663 Решите уравнения. 1. 5^(2-3x) =...

Условие

Решите уравнения.

1. 5^(2-3x) = 1/25;
2. 6^(x+2) - 2·6^x = 34;
3. 4·2^(2x) - 5·2^x + 1 = 0;
4. 5^(2x+5) - 2^(2x+10) + 3·5^(2x+2) - 2^(2x+8) = 0;
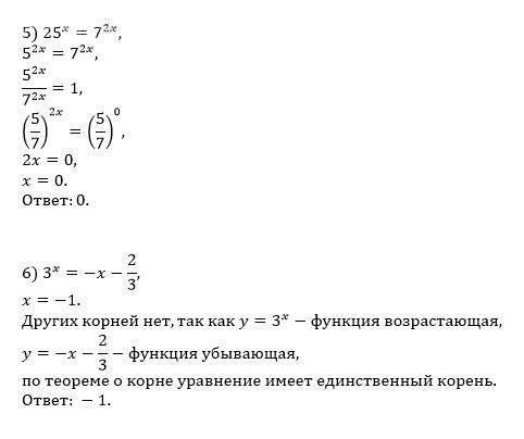
5. 25^x = 7·2^x;
6. 3^x = -x - 2/3.

математика 10-11 класс 164

Решение

Написать комментарий

Меню

Присоединяйся в ВК