Задать свой вопрос
*более 50 000 пользователей получили ответ на «Решим всё»
Задача 79642
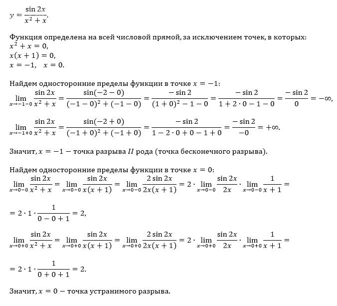
Найти точки разрыва функции y = sin 2x...
Условие
672727b35a00e67c51d409ce
3/29/2025 5:34:04 PM
Найти точки разрыва функции
y = sin 2x / (x^2 + x)
математика ВУЗ
106
Решение
5f3eaa23faf909182968dde0
3/30/2025 11:56:02 AM
★
Написать комментарий
Меню
Решим всё
Найти задачу
Категории
Статьи
Тесты
Архив задач
Присоединяйся в ВК