Задать свой вопрос   *более 50 000 пользователей получили ответ на «Решим всё»

Задача 79592 265. Найти частное решение...

Условие


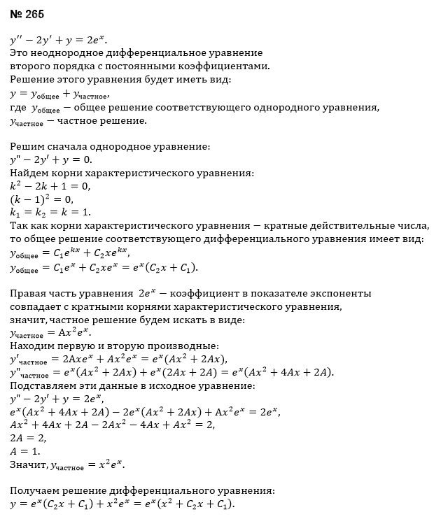
265. Найти частное решение дифференциального уравнения второго порядка, удовлетворяющее указанным начальным условиям.
y'' - 2y' + y = 2e^x, y(0) = 5, y'(0) = 5.

97

Решение

Написать комментарий

Меню

Присоединяйся в ВК