Задать свой вопрос
*более 50 000 пользователей получили ответ на «Решим всё»
Задача 79591
225. Решить задачу Коши. x^3 y' + 3y x^2...
Условие
6654737b3528112db82d8cf9
3/14/2025 4:43:35 AM
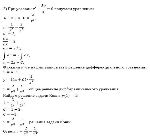
225. Решить задачу Коши.
x^3 y' + 3y x^2 = 2;
y(1) = 1.
84
Решение
5f3eaa23faf909182968dde0
3/14/2025 10:44:57 AM
★
Написать комментарий
Меню
Решим всё
Найти задачу
Категории
Статьи
Тесты
Архив задач
Присоединяйся в ВК