Задать свой вопрос   *более 50 000 пользователей получили ответ на «Решим всё»

Задача 79546 ...

Условие

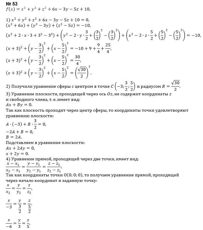
Задачи 41-60. Дано уравнение f(x;y;z)=0. Требуется: 1) доказать, что оно является уравнением сферы; 2) найти координаты центра и радиус сферы; 3) составить уравнение плоскости, проходящей через центр сферы и ось Oz; 4) составить уравнение прямой, проходящей через центр сферы и начало координат.

53. f (x;y;z)=x²+y²+z²+6x-3y-5z+10.

140

Решение

Написать комментарий

Меню

Присоединяйся в ВК