Задать свой вопрос   *более 50 000 пользователей получили ответ на «Решим всё»

Задача 78952 ...

Условие

8. Из генеральной совокупности извлечена выборка, которая представлена в виде интегрального вариационного ряда. а) Предполагая, что генеральная совокупность имеет нормальное распределение, построить доверительный интервал для математического ожидания с доверительной вероятностью γ=0,95. б) Вычислить коэффициенты асимметрии и эксцесса, используя упрощённый метод вычислений, и сделать соответствующие предположения о виде функции распределения генеральной совокупности. в) Используя критерий Пирсона, проверить гипотезу о нормальности распределения генеральной совокупности при уровне значимости α=0,05.

157

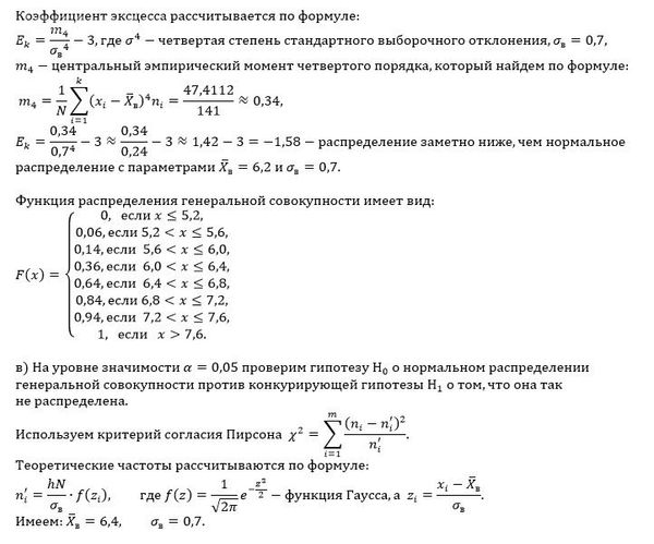
Решение

Написать комментарий

Меню

Присоединяйся в ВК