Задать свой вопрос   *более 50 000 пользователей получили ответ на «Решим всё»

Задача 78951 9. Методом наименьших квадратов...

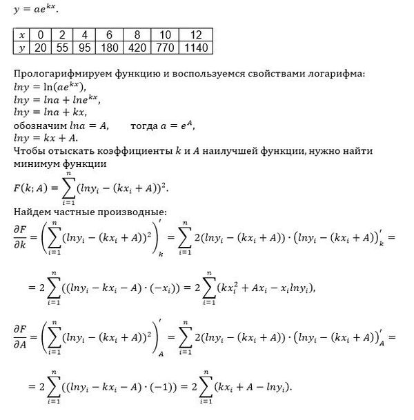
Условие

9. Методом наименьших квадратов подобрать функцию [m] y = ae^{kt} [/m] по табличным данным и сделать чертеж.

129

Решение

Написать комментарий

Меню

Присоединяйся в ВК