Задать свой вопрос
*более 50 000 пользователей получили ответ на «Решим всё»
Задача 78909
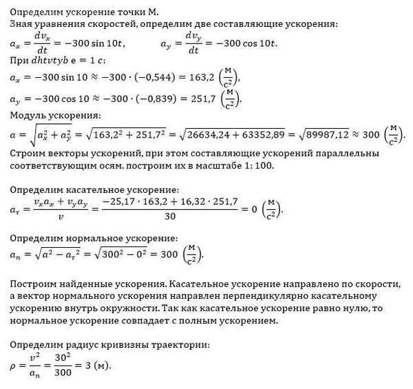
Движение точки задано уравнениями...
Условие
64f45328395a4f5b45ac526a
12/6/2024 9:08:14 AM
Движение точки задано уравнениями
Х=3sin 10t + 2.
Y=3con 10t -3.
нет в списке ВУЗ
131
Решение
5f3eaa23faf909182968dde0
12/6/2024 6:24:09 PM
★
Написать комментарий
Меню
Решим всё
Найти задачу
Категории
Статьи
Тесты
Архив задач
Присоединяйся в ВК