Задать свой вопрос   *более 50 000 пользователей получили ответ на «Решим всё»

Задача 789 Заряженный конденсатор ёмкости С через...

Условие

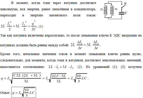
Заряженный конденсатор ёмкости С через ключ К подключен к двум параллельным соединенным катушкам с индуктивностями 2L и 3L. В начальный момент времени ключ разомкнут. Если замкнуть ключ К , то через катушки потекут токи. Максимальный ток, протекающий через катушку 2L, оказался равным I1 Найдите первоначальный заряд q на конденсаторе. Сопротивлениями катушек пренебречь.

физика 10-11 класс 9803

Решение



Ответ: В решение

Написать комментарий

Меню

Присоединяйся в ВК