Задать свой вопрос   *более 50 000 пользователей получили ответ на «Решим всё»

Задача 77405 Решить дифференциальное уравнение a)...

Условие

Решить дифференциальное уравнение

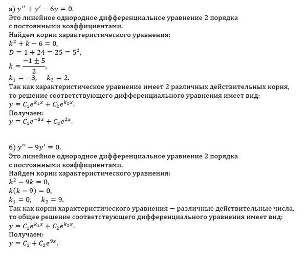
a) y'' + y' - 6y = 0,
б) y'' - 9y' = 0,
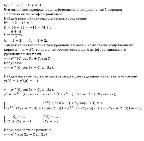
в) y'' - 6y' + 13y = 0, y(0) = 1, y'(0) = -1.

ВУЗ 205

Решение

Написать комментарий

Меню

Присоединяйся в ВК